By Kevin E. Noonan —
In June, Senior Party ToolGen filed its Substantive Preliminary Motion No. 2 to deny Junior Party the University of California, Berkeley; the University of Vienna; and Emmanuelle Charpentier (collectively, "CVC") priority benefit to its U.S. Provisional Application No. 61/757,640, filed January 28, 2013 ("Provisional 3"), pursuant to 37 C.F.R. §§ 41.121(a)(1)(ii) and 41.208(a)(3) and Standing Order ¶ 208.4.1. CVC filed its Opposition to this Motion. On August 26th, ToolGen filed its Reply.
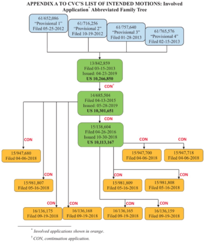
The relationships between the patents and applications in the '127 interference are set forth in this chart (filed in CVC's earlier preliminary motion):

In its Motion, ToolGen had challenged CVC's entitlement to priority benefit to the P3 provisional application on the basis that it did not disclose "successful cleavage of DNA within eukaryotic cells, nor does it otherwise show a constructive reduction to practice of an embodiment within Count 1." ToolGen's argument depended on three assertions. First, the brief identified a single Example (Example 2) in the P3 provisional application directed towards purported eukaryotic cell embodiments of CRISPR gene editing. Second, ToolGen asserted that the Example (and Figures 38B and 36E related thereto) did not provide an adequate description because "Figure 38B shows alleged cleavage bands at positions where there should be none and in some instances no bands where there should be bands." Similarly, ToolGen asserted that Figure 36E "independently contains so many unexplained bands as to make it so shaky and unreliable that a [person of ordinary skill in the art or] POSA would not view it as showing possession of an embodiment within Count 1." Taken together, ToolGen argued that "the Figures cannot be evidence that discloses successful cleavage to a POSA in eukaryotes, and the applicants' failure to sequence the resulting products further cements this conclusion." Third, ToolGen argued that "applicants lysed the cells before DNA extraction such that they left the Cas9 protein active to cleave DNA outside of intact cells, as opposed to within the eukaryotic cell as required by Count 1" and "a POSA would understand that any cleavage shown in the gel results cannot confirm that cleavage occurred within eukaryotic cells." These allegations were supported by expert testimony (Dr. Turchi) to the effect that a POSA at the time of the invention would not have considered the P3 disclosure to satisfy the statutory requirements under 35 U.S.C. § 112. ToolGen's position (echoing positions taken by Broad in Interference no. 106,115) was that "adapting the native prokaryotic CRISPR-Cas9 system to cleave DNA within eukaryotic cells was highly unpredictable" based on the many differences between the prokaryotic milieu where CRISPR was expressed natively and eukaryotic cells (the existence of the nucleus, packaging genomic DNA in chromatin, the intracellular components for gene expression in eukaryotic cells, and the resulting uncertainty ToolGen alleges arises as a consequence regarding whether the CRISPR-Cas9 system could be adapted for use in these cell types). ToolGen's brief also contained a detailed explication of CVC's disclosure in its P3 provisional application, pointing out its purported deficiencies.
CVC's Opposition made two counter arguments: first, that ToolGen's critique failed to show that the '640 provisional application did not disclose a constructive reduction to practice; and second, that specifically Example 2 disclosed an actual reduction to practice supported by peer-reviewed approval in a related scientific paper. In addition, CVC reminded the Board that it has already granted CVC benefit of priority to the '640 application three times (including its decision in the '115 interference, in declaring this interference, and in Interference No. 105,048). With regard to the first opposition argument, CVC faulted ToolGen's expert for purportedly ignoring art (including Barrangou 2012, Science 2012, Mali 2013, and Cong 2013) that would have provided the proper context for judging the sufficiency of the '640 application's disclosure, and would have provided the skilled artisan with confirmation that "no special adaptations were needed to apply CRISPR-Cas9 in eukaryotic cells and that the routine methods and reagents that had been used previously to express RNA and other gene-editing nucleases had also been used to implement CVC's CRISPR-Cas9 system disclosed in P3" (a position CVC has consistently taken with regard to adapting CRISPR to eukaryotic cells). CVC further argued that ToolGen's legal argument was defective, requiring actual reduction to practice (CVC stating that ToolGen's witness "admitted that the human cell embodiment described in Example 2 meets all the elements of Count 1" (emphasis in brief)). CVC proffered its own expert (Dr. Doyon) testifying contrary to ToolGen's expert in support of its arguments. And regarding the second argument, CVC countered ToolGen's litany of "alleged inconsistencies" in Example 2 of the '640 application with the acceptance of the scientific community of the patency of its evidence in the Jinek et al. 2013 reference, stating the conclusion in the art that "Jinek et al. demonstrate the capability of RNA-programmed Cas9 to introduce targeted double-strand breaks into human chromosomal DNA, thereby inducing site-specific genome editing reactions." CVC also noted that ToolGen during prosecution of its patents-in-interference had represented to the U.S. PTO that "we and others have reported RNA-guided genome editing in human cells in January, 2013." And CVC asserted that the '640 application discloses multiple examples of eukaryotic cell embodiments of CRISPR, in "a fish cell, human cell, and fruit fly cell" using microinjection or lipofection of CRISPR-Cas9 complexes produced in vitro. CVC also provided its own explication of express disclosure in the Examples of its P3 priority document in support of it being entitled to the benefit of priority to its '640 provisional application.
In its Reply, ToolGen accuses CVC of focusing the Board's attention on scientific references (Jinek et al. 2013, Mali 2013, and Cong 2013) rather than on the specification of the '640 application. As in its Motion, ToolGen asserts arguments regarding the meaning of the experimental results set forth in CVC's '640 application and finds them wanting regarding establishment of a constructive reduction to practice of CRISPR in a eukaryotic cell.
ToolGen first asserts that "P3 and Jinek 2013 are not interchangeable," insofar as the Jinek reference was published after the P3 filing date and has disclosure (including sequence disclosure) not found in the P3 specification. The significance of this deficiency, ToolGen contends, is that their expert testified that such sequence information "is the exact data . . . a POSA would need to confirm cleavage in view of P3's disclosure." This failure also negates CVC's reliance on later-published papers CVC contended verified the success that could be attributed to the eukaryotic CRISPR demonstration in Jinek according to ToolGen's brief. (And even the sequencing information in the Jinek reference is suspect, ToolGen argues, because "the reported +65 nucleotide mutation is not human, but instead perfectly matches sequences in Wild Yak, Bighorn Sheep and Red Deer.") And further, lest the Board consider this to be a "battle of the experts," ToolGen contends that CVC's expert 1) did not affirmatively testify that the disclosure of Jinek and the '640 application were equivalent (they "appear to correspond") and 2) the issue is whether the P3 specification satisfied the written description requirement, not what was disclosed in Jinek.
ToolGen then rebuts CVC's argument in its Opposition that their expert did not consider the prior art, setting forth that expert's testimony that he had done so. ToolGen also asserts that the legal analysis in its motion properly applied the statutory written description standard to these circumstances (specifically, by reviewing the totality of what was disclosed in the '640 specification). ToolGen also denies CVC's assertion that these analyses required the '640 application to disclose a working example, and accused CVC of using a "pick-and-choose," "hindsight" reconstruction of their '640 specification comprising "pieced together disparate laundry lists" instead of addressing the deficiencies ToolGen asserts in Example 2 of that specification. ToolGen acknowledges that P3 did contain a working example, but asserts that it was one that did not demonstrate successful CRISPR-mediated cleavage of DNA in a eukaryotic cell.
The remainder of ToolGen's Reply sets forth in synopsis its arguments made in its Substantive Preliminary Motion, that 1) Example 2 in the '640 application did not meet all the elements of Count 1 (due to the deficiencies in the experimental evidence presented in that Example); 2) that the skilled artisan would recognize that the lysing method disclosed in the Example would permit cleavage to occur outside the cell (thus providing an artifactual explanation for whatever evidence of cleavage the Example provided); 3) that Figure 36E did not provide evidence of eukaryotic cell CRISPR due to the unexpected (and unexplained) bands in that Figure, which CVC's Opposition did not rebut or provide an alternative explanation for; and 4) that Figure 38B also contained unexpected and unexplained bands the existence of which called into question CVC's assertion that this experimental evidence established achievement of CRISPR-mediated DNA cleavage in a eukaryotic cell.

Leave a comment